Z6尊龙凯时

balloon

通知布告
Notice
您当前地点地位:首页 >> 通知布告
通知布告
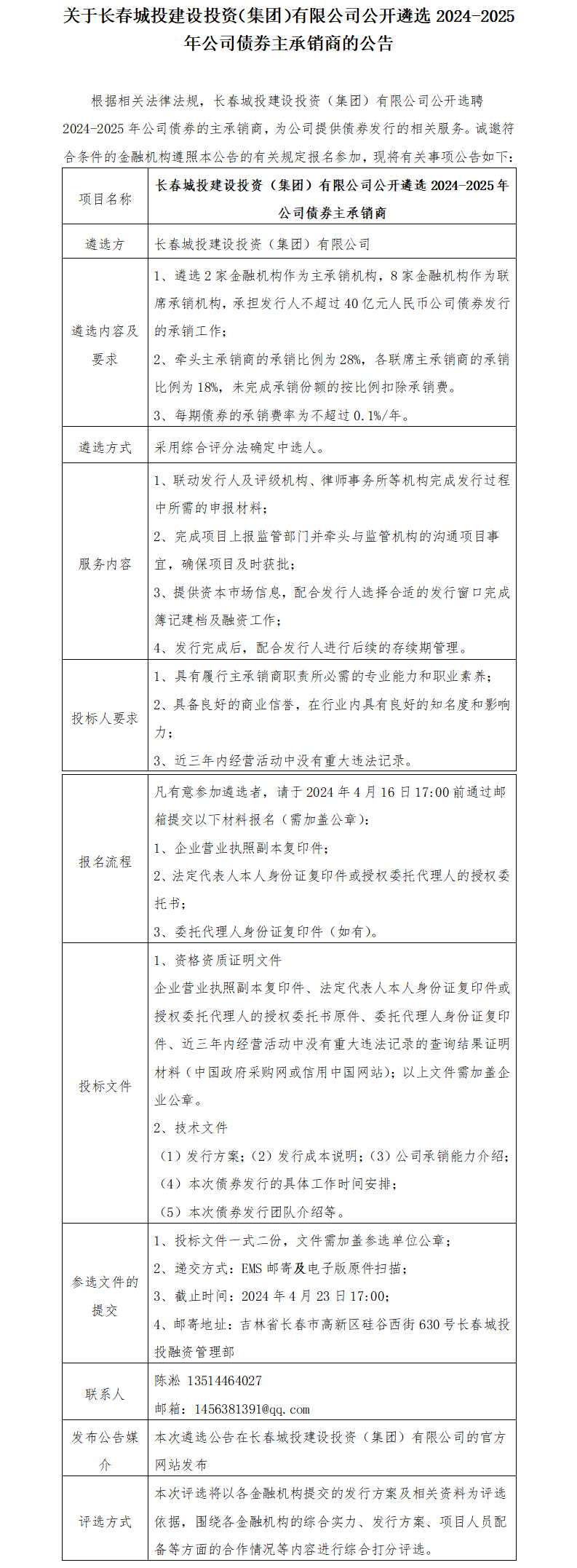
关于长春Z6尊龙凯时建设投资(集团)有限公司公开遴选2024-2025年公司债券主承销商的布告
颁布日期:2024-04-09    作者:长春Z6尊龙凯时    起源:长春Z6尊龙凯时
Z6·尊龙凯时「中国区」官方网站
【网站地图】